Skip to content

グループ企業のロゴ立体化

〇11/1

下記のリンクを参照して作業していく。(追記:ドーナツ状のものだともっと下にあるやり方でやったほうがおそらく楽です。)

Blender単体で画像を3Dにモデリング - Qiita

ブレンダーをインストールする。

Blenderをはじめる | Blender.jp

↓blenderの基本操作(手のひらツールなど。)

Blenderの基本のキ(超絶初級基本操作編)【2.81】

素材集める。

太陽ホールディングスの企業のうち名前の最初に太陽がつく企業(10社中6社)は全部ロゴが同じなので、まとめて作ることにした。

↓画像をインポートしたところ。

Clogo_report_1.png

↓インポートした画像をグリースペンシル->パス->メッシュ変換 しました。

スクリーンショット 2024-11-01 203141.png

↓とりあえず外側の輪を埋めたかったので、バケツツール的なイメージで選択。

(上のメニューから選択→ループ選択が役に立ちました。連続選択はshiftを押しながらドラッグで範囲選択&追加選択)

スクリーンショット 2024-11-01 204303.png

↓フィル。

スクリーンショット 2024-11-01 204413.png

多分失敗。フィルはおそらく「バケツツール」ではなく「投げ縄ツール」なのかもしれない。今回のはドーナツ状になっているのでこのやり方は向いていないのかもしれない。

やり方について再調査。



↓ベクタ画像に変換してから立体化するほうが簡単そう。こっちに方向転換してみる。フィルはもう知らないです。

【Blender 3.3】ロゴを立体化!SVGのインポート/エクスポート&活用方法まとめ | CGbox

上の記事に従ってメッシュ作るまでやりました。ここでソリッド化の意味が分からなかったので調べます。

スクリーンショット 2024-11-01 211029.png

↓ソリッド化についての記事とやり方の動画。

Blenderの機能「ソリッドモディファイア」と「カーブを使ったモデリング」を見てみよう | gihyo.jp

https://youtu.be/SiEwSu8FO0E?si=TzYdSmFoLk1CViKe

ソリッド化とは、ペラペラのオブジェクトに厚みを付けることらしい。mayaの押し出しみたいな感じだと思う。

レンチのボタンからモディファイヤーを追加→生成→ソリッド化で厚みが付きました。

スクリーンショット 2024-11-01 211629.pngスクリーンショット 2024-11-01 212110.png

↑内側もやってこんな感じ。

今はまだ真っ黒なのでこれに色を付けたい。色の付け方を調べます。


↓色の付け方の動画。

https://youtu.be/SRqWhE7oyRo?si=kTbyzZY6j5FrWd79

動画どおりにマテリアルを追加しました。今回は創作ではないので原作順守の色にしたく、スポイトから色をとるために元画像を追加→スポイトで色を付けました。

↓色付け。

スクリーンショット 2024-11-01 212605.png

↓完成しました!!!

スクリーンショット 2024-11-01 212651.png

エクスポート。

スクリーンショット 2024-11-01 213200.png

嵐山食堂のロゴのみネットに転がってなかったので最終手段としてグーグルマップでスクショとって使うことにしました。

スクリーンショット 2024-11-01 201802.png

ベクタ画像変換はウェブツールを使ってやりました。ファンリードのロゴのようなグラデーションがついているのだと多分手打ちでやるしかなさそう。

↓ファンリードのロゴ

funlead_logo_Atype_RGB-300x300-1.png

11/5

ソリッド化で↓のようになってしまったときは、

スクリーンショット 2024-11-02 154739.png

→のところを“シンプル”から”複雑”に変えるとギザギザがなくなりました。

スクリーンショット 2024-11-02 154747.png

〇製作 ファンリードロゴ編

ファンリードのロゴはグラデーションがかかっていて、ウェブアプリではベクタ画像にすることが困難だったため手打ちでベクタ画像にした。

(メディバン、アイビスはベクタ出力ができないみたいです。私はクリスタを使いました。)

funlead_Logo_2.svg

しかし太陽ホールディングスのロゴつくりを成功させた方法だと、画像の塗りつぶしがされていないと自動でメッシュが生成されないため、前回あきらめたフィルを試しました。

(生成したい面の辺の頂点を選択→選択タブからリンクをクリックすると面を囲む辺がすべて選択されます。)

スクリーンショット 2024-11-05 185401.png

この状態からキーボードの”F”キーを押すと、前回失敗していた[フィル]が実行されます。

やはりフィルはドーナツ状でなければうまくいくのか?

↓すべてフィルしました。

スクリーンショット 2024-11-05 190217.png

ここからはソリッド化して完成させた。


うまくエクスポートできていないことが判明した。調べる。

スクリーンショット 2024-11-05 203100.png

https://imagetostl.com/jp/view-glb-online

↑使ったビュワー

下記チャットgptの考察。これをもとに原因を考えます。


BlenderでSVGをインポートしてメッシュ化し、ソリッド化(Solidify)を使って厚みをつけた後、GLBとして出力した際に「ソリッド化前の面だけが出力されてしまう」問題について考えられる原因は以下のようなものです:

1. ソリッド化の適用が正しくない

ソリッド化モディファイアが正しく適用されていない場合、厚みがついた状態でメッシュとしてエクスポートされないことがあります。これを確認するためには、以下のことを試してみてください:

  • モディファイアを適用: ソリッド化モディファイアが適用されていない場合、GLBファイルに変換される際にその変更が反映されないことがあります。モディファイアタブから「Apply」を選択して適用してください。

    手順:

    1. ソリッド化モディファイアを選択。
    2. 「Apply」をクリック。
  • モディファイアの順序: 他のモディファイア(例えば、Subdivision Surfaceなど)がソリッド化の前に適用されていると、予期しない動作を引き起こす場合があります。モディファイアの順序を確認して、適切な順番に並んでいるか確認してください。

2. 変換がメッシュに適用されていない

SVGからインポートしたオブジェクトが最初は「カーブ」オブジェクトとしてインポートされている場合、メッシュに変換されていない可能性があります。この場合、カーブがそのままGLBファイルにエクスポートされてしまい、ソリッド化の変更が適用されないことがあります。

  • カーブをメッシュに変換: まず、インポートしたSVGがカーブオブジェクトである場合、カーブをメッシュに変換してから処理を行います。

    手順:

    1. インポートしたオブジェクトを選択。
    2. 「Alt + C」を押して、「Mesh from Curve/Meta/Surf/Text」を選択(Blenderのバージョンによっては、このショートカットが異なるかもしれません)。

3. GLBエクスポート時の設定

GLBのエクスポート設定で、メッシュの設定が適切でない場合も、期待した通りにエクスポートされないことがあります。特に、エクスポート時に「モディファイアを適用」オプションが有効になっていないと、モディファイアの変更が反映されません。

  • エクスポート設定の確認:
    1. GLBエクスポート時に「Apply Modifiers」オプションがオンになっているか確認します。
    2. 「Apply Transform」も確認して、変換を適用する設定になっていることを確認します。

4. 法線の問題

ソリッド化後、法線(Normal)が適切に設定されていない場合、GLBとしてエクスポートした際に面が正しく認識されないことがあります。これは特に外向きの法線を持つメッシュをエクスポートする際に問題になることがあります。

  • 法線を再計算: ソリッド化後に「Ctrl + N」を押して法線を再計算してください。これにより、面の方向が正しく設定されます。

5. メッシュのトポロジー

ソリッド化を適用した後、メッシュが複雑すぎたり、重複する頂点やエッジがあると、エクスポート時に正しく認識されない場合があります。これを解決するためには、不要なジオメトリを削除したり、重複頂点をマージすることをお勧めします。

  • 重複頂点を削除: Mキーで「Merge by Distance」を選択し、重複する頂点を削除します。

上記1の適応ボタンが押されていないについて調べました。

ver2以前のblenderでは適応ボタンがあったみたいなのですが、それ以降のものだと適応ボタンはオブジェクトモードにしたうえでモディファイアタブの画像の位置のvを押すとやっと出てくるそうです。

スクリーンショット 2024-11-05 204602.png

うまくいきました。

スクリーンショット 2024-11-05 205151.png

11/7

ロゴがグーグルマップにしかない嵐山食堂のロゴのSVG化から始めます。

画像が鮮明ではないのでウェブツールによるSVG化はできない。

クリスタでSVG化をします。

ロゴが六角形を重ねた幾何学的(?)な形状をしているので手打ちでのSVG化が大変そうだが、下動画の方法で行けそう。

https://x.com/nakayama_haikei/status/1717112408601403750

できました。クリップスタジオの場合はグリッド線を表示させて、標準線を引いてあげると比較的きれいに書けました。

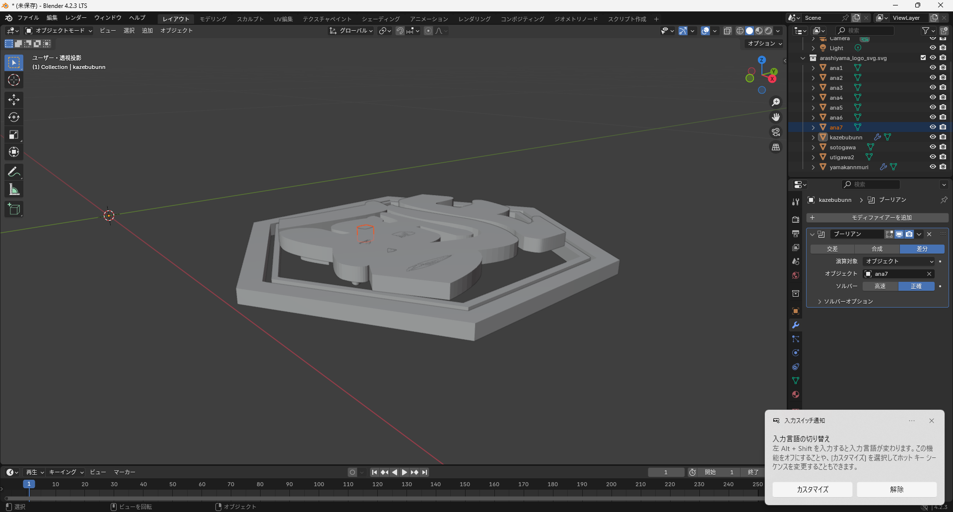
〇モデル製作_ドーナツ状モデルのフィルを使った制作方法について。

ドーナツ状(モデルに穴が開いた状態)のモデルは、blenderのモディファイア、ブーリアン機能を使って製作することができます。

下記嵐山食堂のロゴをサンプルとして説明文。

↓嵐の風部分、たくさん穴が開いているところがありますがすべて気にせずに

メッシュの頂点をリング状に選択→フィルしていきました。

スクリーンショット 2024-11-07 172229.png

↓すべての部位を埋もれているのを無視してソリッド化。

風部分の穴をあける親オブジェクトを選択し、モディファイアを追加→ブーリアン。

スクリーンショット 2024-11-07 172458.png

オブジェクトには穴をあける部分のオブジェクトをドラッグアンドドロップ。

※オブジェクトモード(エディター上で頂点表示が出ないモード)でないと適応できません。

※適応ボタンはソリッド化時と同じくvボタンの内部にあります。

適応すると

スクリーンショット 2024-11-07 172513.png

穴が開きます。

外側の六角形も同じやり方で作りました。


画像をそのままテクスチャにしたい。

山本さんから以下の方法を紹介していただいたのでやってみる。

【Blender】画像を平面ポリゴンで読み込むアドオン「import images as planes」 - 物覚え雑記帳

上記私が使っているblenderのバージョンと違い、アドオン導入画面が違ったので手詰まり。

【Blender】アドオンの入れ方まとめ【4.2対応】

↑のやり方でうまくいきました。

スクリーンショット 2024-11-07 182130.pngスクリーンショット 2024-11-07 182212.png

なかったです。バージョンが違うからないのか、公開やめたか、私の探し方が悪いのか。

ほかの方法を探すことにします。

一緒にゲーム作ってるモデラーにimageasplanesのリンク貼って同じようなことできないか聞きました。(業務でやってることは伝えず、あくまで趣味の範囲で始めたという体で聞きました!)

◯UV展開して自分でテクスチャを作る。

変選択モードに画面右上から切り替えて作業します。

blenderのエディタ画面から辺選択

円柱の縁部分をすべて選択(円柱の展開図を作るために切り込みを入れるイメージで選択する。)

右クリック

シームをマーク。

スクリーンショット 2024-11-07 185129.png

↑こんな感じで切込みを入れたところが赤線になってたら成功。

面モードに切り替えて、

Aを押して全面を選択し、右クリック

UV展開

画面上部、UV編集ボタンを押す。

スクリーンショット 2024-11-07 185129.png

↑こんな画面になります。

このあと、UVボタンからUV画像をエクスポートを選択すると、

↓のようなUV画像がエクスポートされます。

funlead.png

これをクリスタからよみこんで、この枠に合うように画像を貼り付けたり、色を付けたりした画像がこちら。↓

funlead_texture.png

これをマテリアルの画面から、

新規マテリアルを制作し、

①ベースカラーの黄色のボタンをクリック

②画像テクスチャ

の順番に操作すると

スクリーンショット 2024-11-07 192031.png

ファイルを選択できるようになるので先程制作したテクスチャを選択、

すると、

スクリーンショット 2024-11-07 190629.png

このように横に線が入ってしまいました。

これは制作したテクスチャがエクスポートしたときの線をそのまま残した形だったので良くなかったです。

また、このとき作ったテクスチャでは上面と下面でファンリードのロゴが左右反転してしまっていました。なので、

↓このように修正。

funlead_texture_3.png

↓うまくいきました!

スクリーンショット 2024-11-07 190952.png

以上。


Author: 松崎 | Source: 松崎\グループ企業のロゴ立体化 131aba435ee780c6b039ccb8669b3259.md